饮食安全除了我们常说的食品安全问题,也包含于食品接触的容器、食品袋、烹饪用具等等的安全问题。常见的食品接触材料,如塑料,橡胶,着 色剂等可能会在产品的使用过程中释放出一定量的有毒害化学成分如重金属,有毒添加剂,这些化学成分会迁移至食品中从而被人体摄入,危害人 类健康。

检测项目
中国GB ( 表一)

中国GB ( 表二)

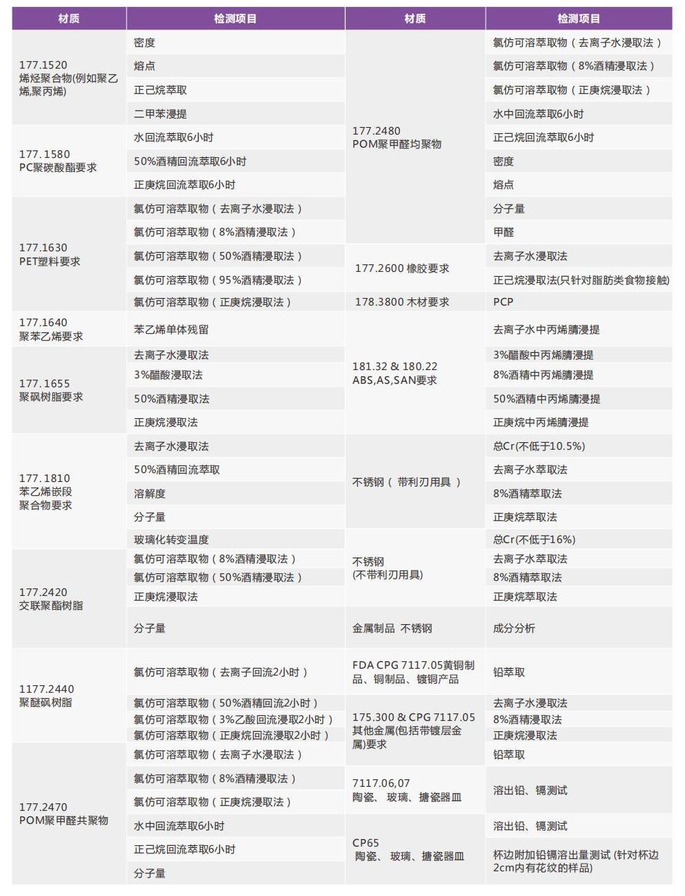
美国 U.S. ( 表一)
测试标准:FDA CFR 21 Part 175-189 & FDA CPG 7117.05, 06, 07

美国 U.S. ( 表二)

欧盟
(EU) No 10/2011(EU) 2020/1245 1935/2004/EC 、德国LFGB、 法国DGCCRF、 意大利 。
——以下以欧盟为例
